详情
中新经纬10月31日电 10月30日晚间,工商银行、农业银行、中国银行、交通银行、建设银行、邮储银行等六大行均发布调整部分服务价格的公告。
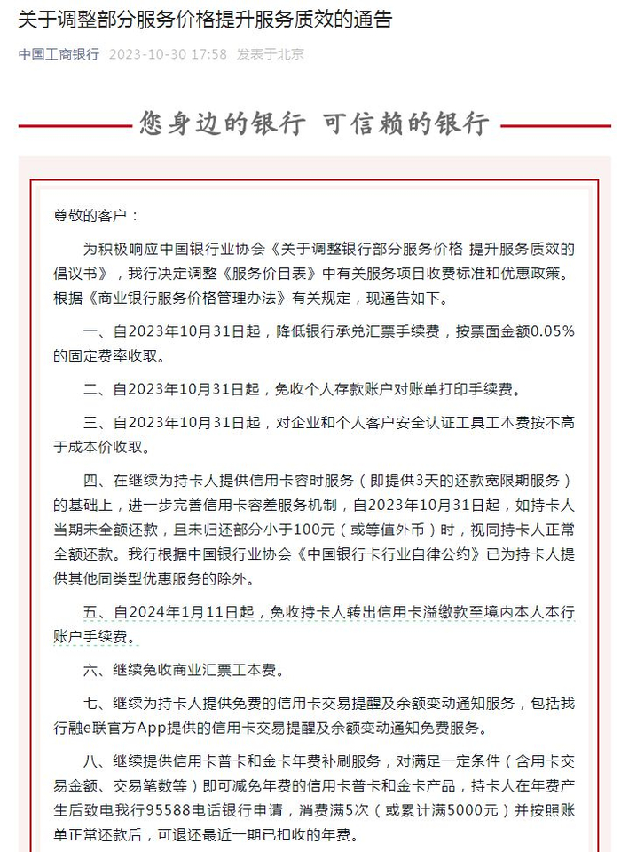
为积极响应中国银行业协会《关于调整银行部分服务价格 提升服务质效的倡议书》,六大银行决定在继续执行现有优惠减免政策的基础上,自2023年10月31日起,进一步推出惠企利民措施,加大减费让利力度,提高金融服务质效,降低市场主体经营成本。具体包括:
一、取消商业汇票工本费。
二、降低银行承兑汇票手续费。继续保持较低的银行承兑汇票手续费费率水平,按票面金额的0.05%收取。
三、减免个人存款账户对账单打印费。实施个人存款账户所有期限对账单打印费免费优惠政策。
信用卡方面,工商银行、建设银行、农业银行、中国银行对提高信用卡服务质效方面做了明确规定,包括继续为持卡人提供免费的信用卡交易提醒及余额变动通知服务,继续免收持卡人转出信用卡溢缴款至境内本人本行账户手续费等。交通银行、邮储银行表示,信用卡优惠措施和实施时间另行告知。
据了解,中国银行业协会10月12日发布了《关于调整银行部分服务价格提升服务质效的倡议书》,向商业银行发出倡议,包括取消商业汇票工本费、降低银行承兑汇票手续费、减免个人存款账户对账单打印费、对安全认证工具工本费实施成本定价方式和综合提升信用卡服务质效等。
来源:工行微信号截图
来源:农行微信号截图
来源:中国银行微信号截图
来源:交行微信号截图
来源:建行网站截图
版权所有:广东慈兴电力有限公司